Specificatie van de wens (KA-66)
Uitgebreide specificatie van de wens
De behoefte naar meervoudigheid is in september 2022 onderzocht en heeft geleid tot het onderstaande rapport. 
 
Onderzoek behoefte meervoudigheid Koppeltaal 1.0.docx
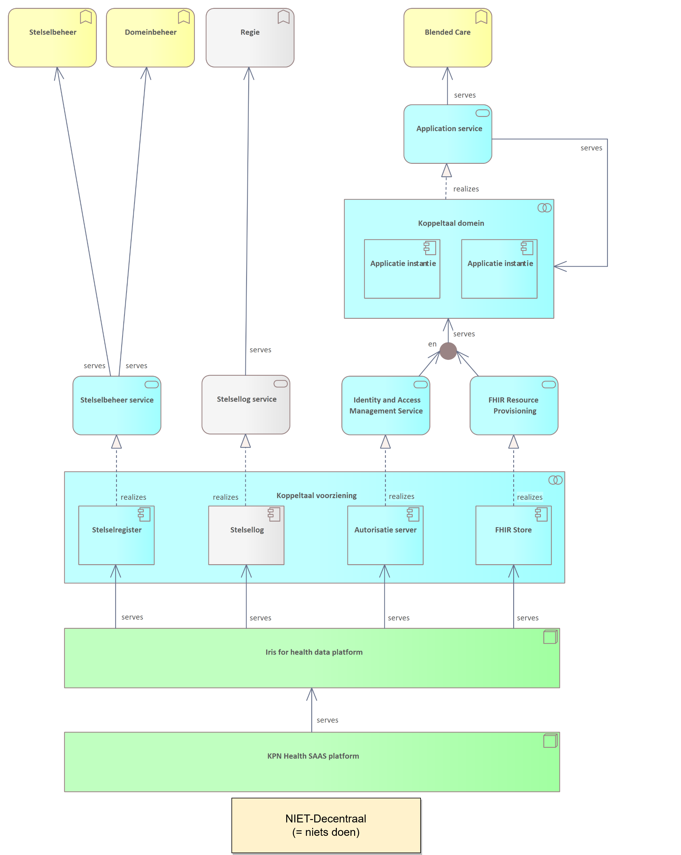
Schetsen van scenario’s
Tijdens het onderzoek in 2022 zijn de onderstaande schetsen gemaakt die weergeven wat de implementatieverschillen zijn tussen achtereenvolgens; Niet-decentraal, Scenario 1, Scenario 2.
