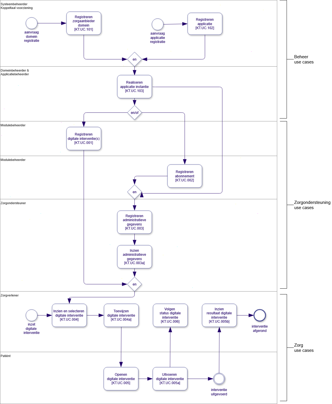
Koppeltaal beheer en gebruik workflow
De onderstaande workflow beschrijft typisch welke hoofdactiviteiten die plaatsvinden bij het beheer en gebruik van Koppeltaal en door welke actor de activiteiten worden uitgevoerd. Iedere activiteit is beschreven in een onderliggende use cases en verder gedetailleerd in de systeem use cases. Je kunt deze openen door op het element in het diagram te klikken.
