GAP/Impact Analyse (KA-84)
Op basis van de uitwerkingen van de wens en de technische oplossingsrichting wordt de directe impact op de standaard en de indirecte impact alle geraakte componenten van het afsprakenstelsel geanalyseerd.
Status
Bijgewerkt op
Uitwerking(en) analyse
Afspraken
| Component | Vraag | Antwoord | 
|---|---|---|
| Strategische kaders | Valt de vraag en voorgestelde oplossingsrichting binnen de strategische kaders van Koppeltaal? | Ja - Deze verandering valt binnen de strategische scope. Het enige punt waar wrijving zou kunnen zitten is "Sneller, eenvoudiger en goedkoper te realiseren en implementeren" | 
| Juridische kaders | Valt de vraag en voorgestelde oplossingsrichting binnen de juridische kaders van Koppeltaal? | Ja - En er wordt ook direct ingespeeld op de Wet Digitale Overheid met betrekking tot de eIDAS betrouwbaarheidsniveau's. Binnen Koppeltaal kan sprake zijn van laag, substantieel, en hoog waarbij we uitgaan van vooral laag, en hoog. | 
| Overeenkomsten | Valt de vraag en voorgestelde oplossingsrichting binnen de geldende overeenkomsten (waaronder bijvoorbeeld geldende niet-functionele eisen zoals security)? | Ja | 
| Architectuur besluiten | Valt de vraag en voorgestelde oplossingsrichting binnen de kaders van eerder gemaakte architectuurbesluiten of is een nieuw besluit nodig of een aanpassing van een bestaand? | Deze wens heeft een relatie met AB.IV - Launch protocol maar vraagt om een eigen besluitvorming. | 
| Wensen | Leidt de vraag tot aanvullende wensen, of heeft deze wens impact op een andere? | Ja - Deze vraag leidt tot twee aanvullende wensen: 
 Ja - Deze vraag heeft mogelijk impact op een bestaande wens Anoniem uitvoeren van activiteiten (KA-74). | 
Community
| Component | Vraag | Antwoord | 
|---|---|---|
| Zorgaanbieders | Welke impact heeft het realiseren van deze wens en oplossingsrichting op de zorgaanbieders | De identiteiten van alle gebruikers die launches uitvoeren moeten toegevoegd zijn of worden aan een IdP service - dit vraagt mogelijk om een extra inspanning van een zorgaanbieder. Daarnaast wordt mogelijk gebruik gemaakt van bestaande IdP oplossingen die al in gebruik zijn bij zorgaanbieders. | 
| IT-leveranciers | Welke impact heeft het realiseren van deze wens en oplossingsrichting op de IT-leveranciers | Er is impact op IT-Leveranciers die de IdP rol willen gaan bouwen en leveren als extra "applicatie" binnen een zorgaanbieder domein. | 
| Voorziening leverancier | Er is impact op de technische voorziening leverancier omdat er impact is op de authenticatie server, het stelselregister, en mogelijk ook de FHIR store. | |
| Koppeltaal beheer | Welke impact heeft het realiseren van deze wens en oplossingsrichting op de VZVZ beheer organisatie | Mogelijk het aansluiten van een IdP op het domein. Mogelijk aanvullende test inspanningen. | 
Voorziening
| Component | Vraag | Antwoord | 
|---|---|---|
| Stelsel register | Welke impact heeft het realiseren van deze wens en oplossingsrichting op het stelsel register | De configuratie van de launch vindt plaats in het stelselregister. Hier is dus impact. | 
| Autorisatie server | Welke impact heeft het realiseren van deze wens en oplossingsrichting op de autorisatie server | De autorisatie handelt de interactie met de IdP af. Hier is dus impact. | 
| FHIR store | Welke impact heeft het realiseren van deze wens en oplossingsrichting op de FHIR store | Nog onbekend. Wellicht moeten de patiënt en practitioner resources gematcht worden op de identiteiten in de IdP. | 
| Stelsellog | Welke impact heeft het realiseren van deze wens en oplossingsrichting op het stelsellog | IdP interactie is een extra Koppeltaal interactie en zal dus gelogd moeten worden. Het toevoegen van een identiteit is afhankelijk van de specifieke oplossing ook een Koppeltaal interactie, of niet. | 
Applicaties
| Component | Vraag | Antwoord | 
|---|---|---|
| EPD | Welke mogelijke impact heeft het realiseren van deze wens en oplossingsrichting op applicaties op applicaties van het type - EPD | Geen impact verwacht | 
| eHealth platforms (met modules) | Welke mogelijke impact heeft het realiseren van deze wens en oplossingsrichting op applicaties op applicaties van het type - eHealth platform (met eigen ingebouwde modules) | Geen impact verwacht | 
| eHealth modules | Welke mogelijke impact heeft het realiseren van deze wens en oplossingsrichting op applicaties op applicaties van het type - eHealth module | Geen impact verwacht | 
| Portalen | Welke mogelijke impact heeft het realiseren van deze wens en oplossingsrichting op applicaties op applicaties van het type - Portaal (zoals patiënt / cliënt) | Geen impact verwacht | 
Ondersteuning
| Component | Vraag | Antwoord | 
|---|---|---|
| Werkprocedures | Welke impact heeft het realiseren van deze wens en oplossingsrichting op ondersteunende werkprocedures. | Domein configuratie procedures (launch scope), en wellicht een procedure voor het toevoegen van de identiteiten aan de IdP. Uitbreiding van het aansluitproces. | 
| Profielen | Welke impact heeft het realiseren van deze wens en oplossingsrichting op ondersteunende profielen (enkel permanente veranderingen in die profielen) | Geen impact verwacht | 
| Communicatiemiddelen | Welke impact heeft het realiseren van deze wens en oplossingsrichting op communicatie via ondersteunende middelen (zoals Confluence, Koppeltaal.nl, etc.) | Geen impact verwacht | 
Koppeltaal standaard
| Component | Vraag | Antwoord | 
|---|---|---|
| Business use cases | Welke aanpassingen vraagt deze wens en voorgestelde oplossingsrichting aan business use cases | Geen aanpassing verwacht | 
| System use cases | Welke aanpassingen vraagt deze wens en voorgestelde oplossingsrichting aan system use cases | Verbeteringen van bestaande use cases zijn mogelijk | 
| (Internationale) Standaarden | Welke aanpassingen vraagt deze wens en voorgestelde oplossingsrichting aan toegepaste of toe te passen (internationale) standaarden | In ieder geval Auth2 en OpenId Connect | 
| Standaard specificatie (Topics) | Welke aanpassingen vraagt deze wens en voorgestelde oplossingsrichting aan architectuur topics | Impact op TOP-KT-007 - Koppeltaal Launch Een nieuwe topic wordt toegevoegd: TOP-KT-023 Identificeren van de gebruiker tijdens de launch | 
| Systeem vereisten | Welke aanpassingen vraagt deze wens en voorgestelde oplossingsrichting aan systeem vereisten | TOP-KT-023 zal leiden tot aanvullende eisen | 
| Testscripts | Welke aanpassingen vraagt deze wens en voorgestelde oplossingsrichting aan de testscripts | TOP-KT-023 zal leiden tot aanvullende testscripts | 
| Referentie implementatie | Welke aanpassingen vraagt deze wens en voorgestelde oplossingsrichting aan de referentie implementatie | TOP-KT-023 zal leiden tot aanvullende bouw. | 
| Developer guide | Welke aanpassingen vraagt deze wens en voorgestelde oplossingsrichting aan de developer guide | Nog onbekend | 
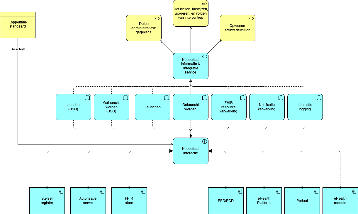
Wijzigingen op componenten
Op de onderstaande componenten van het Koppeltaal architectuur landschap worden wijzigingen verwacht.
Huidige architectuur
Architectuur na de wijziging
{}

